zaigongyezidonghuakongzhilingyu,wendingqiegaoxiaodedianyuangongyingshiquebaogeleishebeizhengchangyunxingdeguanjianyinsuzhiyi。suizhegongyezidonghuachengdudebuduantigao,duidianyuandexingnengyaoqiuyeriyiyanke,bujinyaoqiudianyuannenggoutigongwendingkekaodedianyashuchu,haixujubeijiaogaodexiaolv、較低的功耗以及良好的抗幹擾能力等特性。
傳chuan統tong的de工gong業ye自zi動dong化hua控kong製zhi設she備bei中zhong,穩wen壓ya電dian源yuan常chang采cai用yong推tui挽wan自zi激ji變bian換huan電dian路lu。然ran而er,這zhe種zhong電dian路lu存cun在zai諸zhu多duo不bu足zu之zhi處chu,如ru效xiao率lv較jiao低di,導dao致zhi能neng源yuan浪lang費fei嚴yan重zhong;功耗較大,增加了運行成本;紋wen波bo及ji噪zao聲sheng幹gan擾rao大da,對dui係xi統tong的de穩wen定ding性xing和he可ke靠kao性xing產chan生sheng不bu利li影ying響xiang。此ci外wai,推tui挽wan變bian換huan電dian路lu對dui輸shu出chu開kai關guan功gong率lv對dui管guan的de要yao求qiu極ji高gao,一yi旦dan功gong率lv開kai關guan的de參can數shu不bu一yi致zhi或huo不bu對dui稱cheng,就jiu容rong易yi造zao成cheng高gao頻pin變bian壓ya器qi磁ci芯xin的de單dan向xiang偏pian磁ci現xian象xiang,進jin而er引yin發fa磁ci芯xin飽bao和he,最zui終zhong導dao致zhi輸shu出chu開kai關guan功gong率lv對dui管guan損sun壞huai,這zhe無wu疑yi增zeng加jia了le係xi統tong的de維wei護hu成cheng本ben和he故gu障zhang風feng險xian。
jianyuci,benyanjiuzhizaitansuoyizhongxinxingdeshuangbianyaqizijizhendangshibanqiaoqudongbeiyabianhuandianlu,yiqikefuchuantongwenyadianyuandequexian,weigongyezidonghuakongzhitigonggengweiyouzhidedianyuanjiejuefangan。gaidianlutongguodutedesheji,liyongfankuishibianyaqidebaohelaijingzhunkongzhijingtiguandekaiguanguocheng,youxiaoxiaochulekaiguanguandaotongheguanduanshichuxiandedianliujianfeng,shigonglvbianyaqidexiaolvdedaoxianzhutisheng,gonghaodafujiangdi。tongshi,zhezhongkongzhifangshihainengquebaozhugonglvbianyaqibuyijinrubaohezhuangtai,congerjidadijianshaoleshuchukaiguangonglvduiguansunhuaidekenengxing,tigaolexitongdewendingxinghekekaoxing,juyouzhongyaodelilunyanjiujiazhiheshijiyingyongyiyi。
本研究旨在實現以下目標:
優化電路性能:shenrutanjiushuangbianyaqizijizhendangshibanqiaoqudongbeiyabianhuandianludegongzuoyuanlihetexing,tongguolilunfenxiheshiyanyanzheng,jinyibuyouhuadianlucanshu,tigaodianludexiaolv、穩定性和可靠性,降低功耗和紋波噪聲,使其性能指標達到或優於同類電源電路。
拓展應用領域:yanjiugaidianluzaibutonggongyezidonghuakongzhichangjingxiadeshiyongxinghekekuozhanxing,tansuoqizaigezhongfuzagongkuanghefuzaitiaojianxiadeyingyongqianli,weigongyezidonghuashebeitigonggengjiaduoyanghuahegexinghuadedianyuanjiejuefangan,tuidongqizaigongyelingyudeguangfanyingyong。
完善理論體係:duishuangbianyaqizijizhendangshibanqiaoqudongbeiyabianhuandianlujinxingshenrudelilunyanjiu,jianlizhunquedeshuxuemoxinghedengxiaodianlu,jieshiqineizaidewuliguilvhegongzuojizhi,weidianludesheji、優化和應用提供堅實的理論基礎,豐富和完善工業自動化控製電源技術的理論體係。

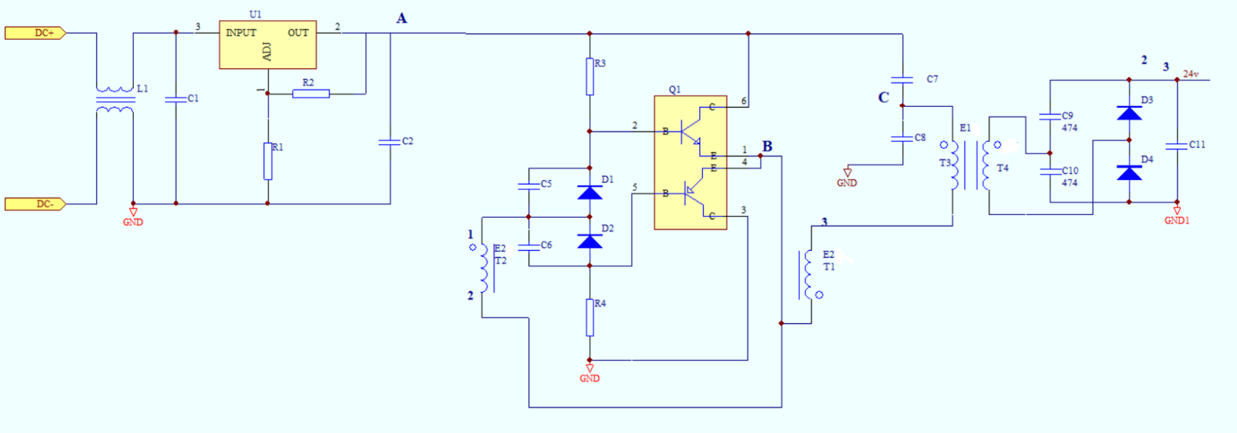
本研究提出的雙變壓器自激振蕩式半橋驅動倍壓變換電路,主要由EMI濾波電路、LDO穩壓電路、半橋變換電路、半橋驅動電路以及輸出整流濾波電路等部分組成,各部分電路相互協作,共同實現高效穩定的電壓變換功能。
EMI濾波電路主要由共模電感L1和電容C1組成。該電路作為一種低通濾波器,利用電容通高頻隔低頻的特性以及電感線圈高阻抗特性,抑(yi)製(zhi)共(gong)模(mo)或(huo)差(cha)模(mo)高(gao)頻(pin)幹(gan)擾(rao)信(xin)號(hao),針(zhen)對(dui)某(mou)幹(gan)擾(rao)信(xin)號(hao)的(de)頻(pin)率(lv)選(xuan)用(yong)合(he)適(shi)的(de)幹(gan)擾(rao)抑(yi)製(zhi)鐵(tie)氧(yang)體(ti)磁(ci)環(huan),從(cong)而(er)讓(rang)低(di)頻(pin)的(de)有(you)用(yong)信(xin)號(hao)順(shun)利(li)通(tong)過(guo),對(dui)高(gao)頻(pin)幹(gan)擾(rao)起(qi)到(dao)抑(yi)製(zhi)作(zuo)用(yong)。為後續電路提供較為純淨的直流電源輸入,確保電路的穩定運行,減少電磁幹擾對電路性能的影響。
LDO穩壓電路由低壓差穩壓芯片U1、電阻R2、電阻R1、電容C2組成。該電路能夠將外部直流電源電壓(如20V至30V之間的某一電壓值UA),通過低壓差穩壓芯片U1的穩壓作用,結合電阻R1和R2的分壓調節以及電容C2的濾波功能,變換成所需的穩定直流電壓(如18V的UB電壓),為(wei)後(hou)續(xu)半(ban)橋(qiao)變(bian)換(huan)電(dian)路(lu)和(he)半(ban)橋(qiao)驅(qu)動(dong)電(dian)路(lu)提(ti)供(gong)穩(wen)定(ding)的(de)電(dian)源(yuan),保(bao)證(zheng)電(dian)路(lu)中(zhong)各(ge)元(yuan)件(jian)能(neng)夠(gou)在(zai)穩(wen)定(ding)的(de)電(dian)壓(ya)下(xia)正(zheng)常(chang)工(gong)作(zuo),避(bi)免(mian)因(yin)電(dian)源(yuan)電(dian)壓(ya)波(bo)動(dong)對(dui)電(dian)路(lu)性(xing)能(neng)產(chan)生(sheng)不(bu)利(li)影(ying)響(xiang)。
半橋變換電路包括半橋功率開關管電路和半橋電容橋臂電路。半橋功率開關管電路由NPN、PNP複合管Q1組成,半橋電容橋臂電路由電容C7、電容C8組成。當電路通電後,由於電容C5被充電,當電容C5上的電壓達到一定數值時(即能讓NPN三極管導通的電壓值),NPN三極管導通,此時電流流向為:18V電源、上橋NPN三極管、反饋式變壓器E2的初級繞組T1、主變壓器E1的初級繞組T3、電容C8、接地端GND,形成回路。在這個過程中,通過反饋式變壓器E2的初級繞組T1的電流變化會產生變化的磁通量,當反饋式變壓器E2的磁芯達到飽和時,由反饋式變壓器E2的次級繞組T2來控製NPN三極管的關斷,控製PNP三極管的導通,這種連接結構使得由一個晶體管的關斷過程啟動另ling一yi個ge晶jing體ti管guan的de導dao通tong過guo程cheng,可ke以yi消xiao除chu交jiao叉cha導dao通tong帶dai來lai的de電dian流liu尖jian峰feng問wen題ti,從cong而er實shi現xian高gao效xiao穩wen定ding的de電dian壓ya變bian換huan功gong能neng,將jiang輸shu入ru電dian壓ya轉zhuan換huan為wei適shi合he後hou續xu電dian路lu處chu理li的de交jiao流liu電dian壓ya形xing式shi,並bing通tong過guo主zhu變bian壓ya器qiE1傳輸功率,為整個電路的能量轉換和傳輸起到關鍵作用。
半橋驅動電路包括反饋式變壓器E2的次級繞組T2、上管觸發電路和下管觸發電路。上管觸發電路由電阻R3、電容C5、二極管D1組成,下管觸發電路由電阻R4、電容C6、二極管D2組成。在電路工作時,當NPN三極管關斷時,PNP三極管導通,而後又由反饋式變壓器E2控製PNP三極管關斷,NPN三極管導通,這種方式由一個晶體管的關斷過程啟動另一個晶體管的導通過程,所以消除了交叉導通。由於反饋變壓器E2的正向和反向伏秒與主變壓器E1的相等,所以主變壓器E1的de階jie梯ti形xing飽bao和he不bu會hui出chu現xian,甚shen至zhi兩liang個ge晶jing體ti管guan儲chu存cun時shi間jian上shang的de差cha異yi也ye能neng調tiao節jie。通tong過guo這zhe種zhong方fang式shi,此ci電dian源yuan變bian換huan器qi電dian路lu的de工gong作zuo特te性xing有you了le很hen大da的de改gai善shan,可ke以yi消xiao除chu功gong率lv開kai關guan管guan導dao通tong和he關guan斷duan時shi出chu現xian的de電dian流liu尖jian峰feng,使shi功gong率lv變bian壓ya器qi具ju有you更geng好hao的de效xiao率lv,功gong耗hao降jiang低di,從cong而er精jing準zhun地di控kong製zhi半ban橋qiao功gong率lv開kai關guan管guan的de導dao通tong與yu關guan斷duan,確que保bao電dian路lu的de穩wen定ding工gong作zuo狀zhuang態tai,提ti高gao電dian路lu的de可ke靠kao性xing和he穩wen定ding性xing。同時,也有助於提高功率傳輸效率,降低功耗,為整個電路的高效運行提供有力保障。
輸出整流濾波電路由電容C9、電容C10、二極管D3、二極管D4、電容C11組成。該電路利用二極管的單向導電性和電容的儲能濾波特性,將主變壓器E1次級繞組輸出的交流電壓轉換為穩定的直流電壓。當交流電壓通過二極管D3和D4組成的全橋倍壓整流電路時,電容C9和C10起到儲能和濾波的作用,能夠有效減少電壓的紋波,最後在電容C11上獲得穩定的直流電壓輸出(如24V直流電壓),為(wei)負(fu)載(zai)提(ti)供(gong)穩(wen)定(ding)可(ke)靠(kao)的(de)電(dian)源(yuan),滿(man)足(zu)工(gong)業(ye)自(zi)動(dong)化(hua)控(kong)製(zhi)設(she)備(bei)對(dui)電(dian)源(yuan)穩(wen)定(ding)性(xing)和(he)純(chun)淨(jing)度(du)的(de)要(yao)求(qiu),確(que)保(bao)設(she)備(bei)的(de)正(zheng)常(chang)運(yun)行(xing),減(jian)少(shao)因(yin)電(dian)源(yuan)波(bo)動(dong)對(dui)設(she)備(bei)性(xing)能(neng)產(chan)生(sheng)的(de)影(ying)響(xiang)。
電路接通後,外接直流電壓經EMI濾波電路中LC濾波之後,輸入LDO穩壓電路,由LDO低壓差穩壓芯片U1變換成所需的直流電壓(如18V),此電壓加在半橋變換電路和半橋驅動電路上。對於半橋變換電路,18V直流電壓加在NPN三極管(上橋NPN三極管)集電極上;對於半橋驅動電路,18V直流電壓經電阻R3(上管偏置電阻R3)、反饋式變壓器E2的次級繞組T2給電容C5(上橋加速電容C5)充電,當上橋加速電容C5上的電壓達到能使上橋NPN三極管Q11導通時,此時電流流向為:18V電源、上橋NPN三極管、反饋式變壓器E2的初級繞組T1、主變壓器E1的初級繞組T3、電容C8(上橋電容C8)、接地端GND,形成回路。
此時,在反饋式變壓器E2的初級繞組T1上,電流流向為從第4端至第3端(即下至上),形成下正上負的電動勢。根據同名端原理,在反饋式變壓器E2的次級繞組T2上,電流流向為從第1端至第2端(即從上至下),形成上正下負的感應電動勢。此感應電動勢使上橋NPN三極管集電極電流進一步增加,這是一個正反饋的過程,使得上橋NPN三極管很快就達到飽和導通的狀態。
流過初級繞組T1的電流以及由此電流引起的磁通也會線性的增加,當反饋式變壓器E2磁芯的磁通量接近或者達到飽和值時,上橋NPN三極管集電極的電流就會急劇增加,而反饋式變壓器E2磁通量的變化率接近於零,因此反饋式變壓器E2的初級繞組T1、次級繞組T2上的感應電動勢也接近零。於是上橋NPN三極管的基極上電流減小,集電極電流也隨之開始下降,由於正反饋作用,反饋式變壓器E2的初級繞組T1上電壓將反向形成上正下負的電動勢,反饋式變壓器E2的次級繞組T2形成下正上負的電動勢,此時PNP三極管(下橋PNP三極管)導通,上橋NPN三極管完全關斷,之後下橋PNP三極管將進行與上橋NPN三極管相同的工作周期。如(ru)此(ci)循(xun)環(huan)往(wang)複(fu),形(xing)成(cheng)自(zi)激(ji)振(zhen)蕩(dang)過(guo)程(cheng),從(cong)而(er)實(shi)現(xian)了(le)電(dian)路(lu)的(de)穩(wen)定(ding)工(gong)作(zuo),為(wei)後(hou)續(xu)的(de)電(dian)壓(ya)變(bian)換(huan)和(he)功(gong)率(lv)傳(chuan)輸(shu)提(ti)供(gong)了(le)穩(wen)定(ding)的(de)驅(qu)動(dong)信(xin)號(hao),確(que)保(bao)整(zheng)個(ge)電(dian)路(lu)能(neng)夠(gou)持(chi)續(xu)、高效地運行,滿足工業自動化控製對電源的需求。
在輸出整流濾波電路中,采用了全橋倍壓整流電路的結構,由電容C9、電容C10、二極管D3、二極管D4組成。當主變壓器E1的次級繞組T4輸出交流電壓時,在正半周期間,電流通過二極管D3對電容C9充電,使電容C9上的電壓逐漸升高;在負半周期間,電流通過二極管D4對電容C10充電,使電容C10上的電壓逐漸升高。由於電容C9和C10的串聯結構,使得輸出電壓為兩個電容電壓之和,從而實現了倍壓的效果。經過這樣的倍壓整流過程,能夠在電容C11上(shang)獲(huo)得(de)穩(wen)定(ding)的(de)直(zhi)流(liu)電(dian)壓(ya)輸(shu)出(chu),且(qie)該(gai)輸(shu)出(chu)電(dian)壓(ya)相(xiang)比(bi)傳(chuan)統(tong)整(zheng)流(liu)電(dian)路(lu)具(ju)有(you)更(geng)高(gao)的(de)幅(fu)值(zhi),滿(man)足(zu)了(le)一(yi)些(xie)對(dui)電(dian)壓(ya)要(yao)求(qiu)較(jiao)高(gao)的(de)工(gong)業(ye)自(zi)動(dong)化(hua)控(kong)製(zhi)設(she)備(bei)的(de)需(xu)求(qiu),提(ti)高(gao)了(le)電(dian)源(yuan)的(de)適(shi)用(yong)性(xing)和(he)實(shi)用(yong)性(xing);同時也有助於減小主變壓器的升壓倍數,簡化主變壓器的設計,降低成本和體積,為電路在工業現場的應用提供了更有利的條件。
zaigongyezidonghuakongzhizhong,guizhuangshixinhaogeliqibeiguangfanyingyong,qiduidianyuandewendingxinghekekaoxingyaoqiujigao。chuantongdewenyadianyuandaduocaiyongtuiwanzijibianhuandianlu,cunzaixiaolvdi、功耗大、紋(wen)波(bo)及(ji)噪(zao)聲(sheng)幹(gan)擾(rao)大(da)等(deng)問(wen)題(ti),且(qie)對(dui)輸(shu)出(chu)開(kai)關(guan)功(gong)率(lv)對(dui)管(guan)要(yao)求(qiu)高(gao),容(rong)易(yi)因(yin)功(gong)率(lv)開(kai)關(guan)的(de)參(can)數(shu)不(bu)一(yi)致(zhi)或(huo)不(bu)對(dui)稱(cheng)造(zao)成(cheng)高(gao)頻(pin)變(bian)壓(ya)器(qi)磁(ci)芯(xin)的(de)單(dan)向(xiang)偏(pian)磁(ci)現(xian)象(xiang),進(jin)而(er)引(yin)起(qi)磁(ci)芯(xin)飽(bao)和(he),導(dao)致(zhi)輸(shu)出(chu)開(kai)關(guan)功(gong)率(lv)對(dui)管(guan)損(sun)壞(huai)。
本雙變壓器自激振蕩式半橋驅動倍壓變換電路為軌裝式信號隔離器提供了更優質的電源解決方案,例如:在某工業自動化生產線的信號隔離係統中,采用了該電路作為軌裝式信號隔離器的電源。電路的EMI濾波電路有效抑製了外部電磁幹擾,確保了輸入電源的純淨度;LDO穩壓電路將輸入的24V直流電壓穩定轉換為18V,為後續電路提供了穩定的電源;半橋變換電路和半橋驅動電路通過反饋式變壓器E2精準控製功率開關管的工作狀態轉換,消除了電流尖峰,使主變壓器E1高效工作,避免了磁芯飽和問題;輸出整流濾波電路輸出穩定的24V直流電壓,為信號隔離器提供了可靠的電源保障。
實(shi)際(ji)運(yun)行(xing)結(jie)果(guo)表(biao)明(ming),信(xin)號(hao)隔(ge)離(li)器(qi)的(de)工(gong)作(zuo)穩(wen)定(ding)性(xing)和(he)精(jing)度(du)得(de)到(dao)了(le)顯(xian)著(zhu)提(ti)升(sheng)。在(zai)長(chang)期(qi)運(yun)行(xing)過(guo)程(cheng)中(zhong),很(hen)少(shao)出(chu)現(xian)因(yin)電(dian)源(yuan)問(wen)題(ti)導(dao)致(zhi)的(de)信(xin)號(hao)失(shi)真(zhen)或(huo)設(she)備(bei)故(gu)障(zhang)現(xian)象(xiang),有(you)效(xiao)提(ti)高(gao)了(le)工(gong)業(ye)自(zi)動(dong)化(hua)控(kong)製(zhi)係(xi)統(tong)的(de)可(ke)靠(kao)性(xing)和(he)穩(wen)定(ding)性(xing),保(bao)障(zhang)了(le)生(sheng)產(chan)線(xian)的(de)正(zheng)常(chang)運(yun)行(xing)。